咨询热线: 18225968333
联系我们Contact us
全国咨询热线18225968333

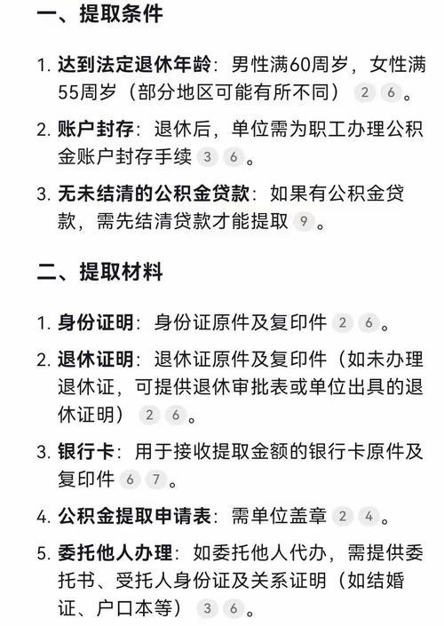
公积金提取代办

公司地址:上海华能联合大厦

联系电话:13065553707

盘锦最新动态

盘锦公积金提取额度_公积金提取额度是什么意思_提取公积金的额度

发布时间:2026-03-24 19:06:15

就在昨天的那个夜晚,我刷着手机,瞧见油价又一次上涨了。给92号汽油把一箱加满则要在花费上比原来多支出四五十。评论的区域里有人讲:“现今就连呼吸都得收取费用了。”我凝视着这句话发呆了好长一阵子,然而脑子里思索的却是另外的一件事情——就在上个月的时候,我想要把公积金里面那一些钱提取出来用以交付房租,却才发觉额度又发生变化了。

不知道从什么时候开始,“够不够取”成了我衡量安全感的标准。

交房租够不够

我所租赁的房屋处于城郊区域,每月租金为2800元。去年时该租金数额尚可满足相关覆盖需求,然而今年随着政策进行调整之后,租房提取额度提升到了一万五六每年。经过计算得出一个月大概是一千三。但即使如此仍旧是不够的。

不够怎么办?继续攒呗。

有人跟我讲,你们这些年轻的人就晓得抱怨,我并非是抱怨,只是感觉挺魔幻的,明明账户之中存有好几万,然而每个月都得从工资里面艰难地挤出房租,钱在那里,却用不了,就如同隔着一层玻璃去看面包店。

装修钱够不够

漯河出台了一项新政策,装修费用也能够提取了,每平米标准为1000块,我家那套老旧且面积为80平的房子,计算下来是八万,刚看到这个消息的时候激动了好一阵子,之后却发现是“不超过”这种情况,并且还需要五年内的购房手续。

我那房子,十年了。

公积金提取额度

你看,政策永远追不上你真实的生活。

今日中午浏览新闻时,瞅见黄金下滑至每克跌破1000元,上海黄金交易推送出风险提示,要求大伙理性开展投资,心中暗自思忖,我虽是有心进行投资,可钱款皆存放于公积金账户之中,所处之地堪称普天之下最为保险可靠之处,缘由在于无人能够动用。

安全到让我有点心慌。

多孩家庭够不够

有一位朋友生育了二胎公积金提取额度,她讲当下租房提取一年能够达到两万一千六,我为她进行了计算,用两万一千六除以12得出1800,她们家是四口人,租了一套三居室,每个月租金是4500,依旧相差一大截。

我向她询问为何不买房,她回应说拿什么去买,首付都不够,随后我俩陷入了沉默,实际上,公积金贷款额度已然上涨,夫妻双方能够达到80万,多孩家庭还可实现上浮20%,但首付呢,那笔钱要从何处而来。

在前天的时候打车,那位司机跟我说起了油价,他讲这次是发改委进行的临时调控,每吨少涨了一千多块钱,加一箱油能够省下五十块钱,那司机挺高兴的,还说总算干了一件实事。

我向他询问,你对公积金持怎样的看法。他瞬间愣了一下,说道,那是什么东西呀,我从事个体经营,不存在那个东西。

忽然间就产生这样的感觉,能够去探讨“提取额度是否充足”这个事情自身,或许已然是一种幸运了。

维修基金够不够

公积金提取额度

嘉兴出台了一项新的政策,在这项政策下交付契税、维修基金的时候都能够提取公积金了。此项政策中所说的局部的改造情况也是能够提取公积金的,提取额度上限是不超过5万。当我看到“局部改造”这三个字的时候公积金提取额度,此情景让我联想到我家那扇关不严实的窗户。

修一扇窗户要多少钱?

我不知道。但我知道,如果真要修,这笔钱我还是得从工资里出。

下午的时候,我翻阅了一下今日的热点内容,博鳌论坛举行了,其正在讨论 “塑造共同未来” 这个主题,北京方面约谈了 12 家平台,目的是不允许出现内卷式竞争,国家发改委表示这是自 2013 年以来首次实施临时调控油价,每一条热点事件所涉及的内容规模都十分庞大,庞大到给人一种与自身毫无关联的感觉。

但每一条均和我存在关联。油价出现了上涨的情况,运费也呈现出上涨的态势,菜价同样涨了起来。唯有公积金提取额度,其上涨速度相较于房租而言更为缓慢。

我有时候想,公积金到底是谁的钱?

法律所规定归属的是我的,存折之上所书写的亦是我的名字,然而当我想要动用它之时,须得有个缘由,不管是买房,或是租房,亦或是装修,又或者是大病,任何一个缘由都得予以证明,而且每一个额度都存在着上限,这简直就如同一个存钱罐,可钥匙却掌握在别人手中。

够了没

今儿瞅见一种说法,讲公积金政策愈发宽松了。装修的时候能够提取,电梯改造之际也能够提取,甚至于往后说不定买车这件事也能够提取。我于评论区看见有人欢呼雀跃,有人声称老早就该如此。唯有一个人说道:“能不能准许我直接把它取出来呀,哪怕存到余额宝里面去也行啊。”。

然后他被怼了。

公积金提取额度

说他不理解公积金的初心。

初心究竟是什么?它是那种所谓的“强制储蓄”,它是关乎“住房保障”的内容,它是旨在“帮你存钱”的举措。我是能够理解的。然而我已然三十岁了,我心里明白自己极有可能一辈子都买不起房子。那么这笔钱,在我处于最为急需的时刻,到底能不能痛痛快快地任由我去使用?

夜里回家途中经过加油站,瞧见92号是七块八公积金提取额度,相较于昨天贵了五毛,我拿出手机瞅了瞅公积金账户,余额为七万二。

够付两年的房租。但一次只能取一万六。

够了没?够了。也没够。

方才收到房东传来的消息,告知下个月房租要上涨二百。我回复了一个“好的”。随后开启公积金APP,打算查看一下今年还可以提取多少金额。结果系统给出提示:这项业务需要前往柜台办理。

明天要请假,然后去柜台那里排队,窗口的那位大姐说不定就会问我道:“取钱用来做什么呀?”我会讲是交房租,她也许会讲:“仅仅能够按照季度来取。”我则会回应说:“好。”。

行,不接着写,去洗漱然后睡觉,明天得早早起来,去找那个存钱罐聊聊,瞧瞧它能给我多少。

在线客服
联系方式

热线电话

18225968333

上班时间

周一到周五

公司电话

13065553707

二维码
线